近日,第十届未来设计师·全国高校数字艺术设计大赛(NCDA)重庆赛区获奖名单正式公布,我校新媒体艺术学院数字媒体艺术专业两名大一学生分别在数字绘画、数字摄影设计类别中获得三等奖的荣誉。数字媒体艺术专业于2021年首届招生,此次为我校首次参赛,并取得该项赛事获奖零的突破。

全国高校数字艺术设计大赛(未来设计师NCDA大赛)是教育部中国高等教育学会发布的《全国普通高校学科竞赛排行榜》内竞赛项目,是高校教育教学改革和创新人才培养的重要竞赛项目之一,为大学生参与设计创新活动的重要平台。大赛秉承“设计为人民服务,培养未来设计师”理念,坚持艺术与技术并重、学术与公益并重,引导大学生将专业知识服务于社会,提升大学生设计创新与实践能力,拓展国际视野及团队协作精神,成为未来的主力设计师。得到“学习强国”学习平台、中国教育报等权威媒体的宣传报道及联合国机构的称赞。
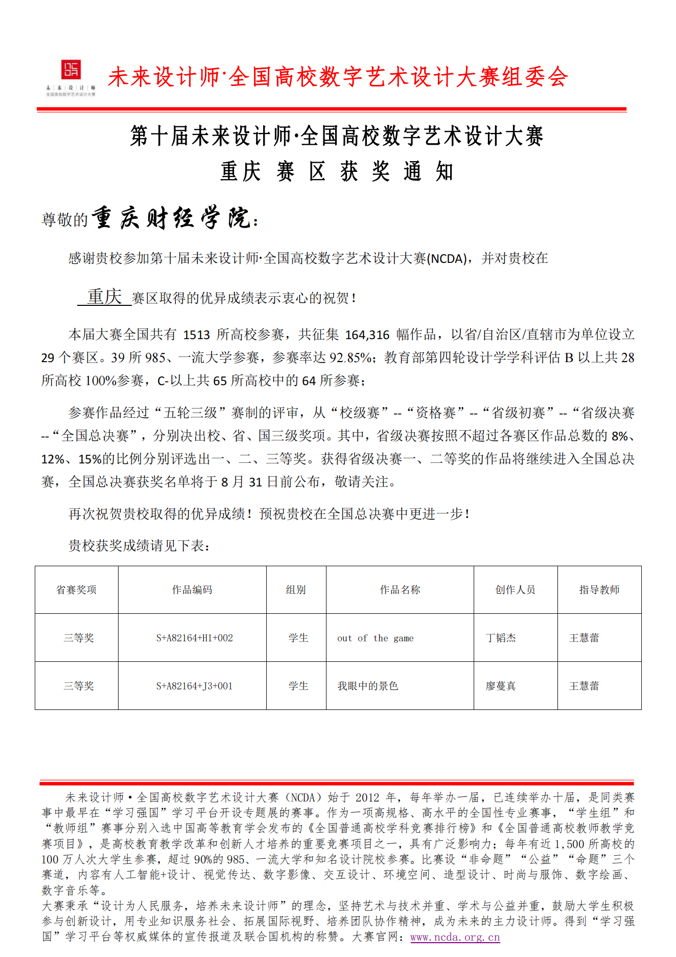
本届大赛全国共有1513所高校参赛,共征集164316幅作品,以省/自治区/直辖市为单位设立29个赛区。39所985、一流大学参赛,参赛率达92.85%;教育部第四轮设计学学科评估B以上共28所高校100%参赛,C-以上共有65所高校中的64所参赛。
专业坚持“以赛促学、以赛促教、以赛促研、以赛促改”的总体思路,把大学生技能竞赛作为实现教学相长、师生共进的有力抓手。
本届比赛自2021年12月起,为期9个月,数字媒体艺术专业根据比赛通知,提前准备,精心组织校内选拔赛,最后推送了13份作品参加省赛。


获奖作品展示