靠谱的电子游戏官网

靠谱的电子游戏官网

新闻

当前位置: 首页  >  新闻  >  正文

【喜报】我校立项11项市教委人文社会科学研究项目

来源:科技处 作者:周西露发布时间:2025-06-14

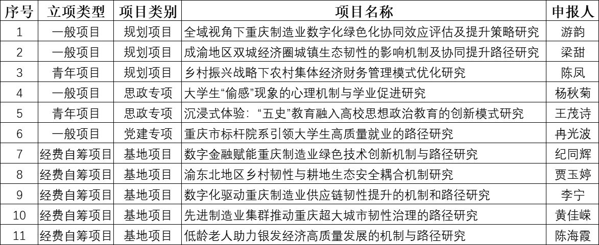
近日,重庆市教育委员会发布了《关于2025年度市教委人文社会科学研究项目立项的通知》,我校共有11个项目获准立项,含年度项目6项(一般项目4项,青年项目2项)、基地项目5项。

后续,学校将切实加强项目全过程管理,确保各项研究任务按计划节点高质量推进,力促产出高水平研究成果。学校将聚焦科研平台与团队建设,以项目为驱动,依托博士后科研工作站、市级重点实验室、校级科研平台,整合优势资源,着力培育发展银发经济、人口老龄化、智慧康养等新方向。

 

上一条:凝聚校友力量,共谱发展新篇—— 我校重庆校友会正式成立 下一条:深化校地合作 共谋发展新篇——我校与武隆区仙女山街道办事处签订战略合作协议

关闭

地址:重庆市巴南区龙洲湾街道尚文大道906号(401320)

电话:023-88968651 传真:023-88968650

返回原图
/

{*主站.标题#1001} {*主站.标题#1001} {*主站.标题#1001} {*主站.标题#1001} {*主站.标题#1001} 八方体育网站入口平台 bet体育365地址网址 体育电竞竞猜下载官网 下载沙巴体育手机下载 体育线上博彩即送 中国足彩网手机版下载 bet365体育网站官网 万博体育备用 足球压球软件首页歡迎您 >网站地图-sitemap